中文
|
主页
企业概况
公司介绍
发展历程
组织构架
厂容厂貌
工作机会
员工手册
新闻动态
公司新闻
行业资讯
产品中心
分类2
分类1
生产设备
生产设备
检测设备
资质荣誉
资质荣誉
优秀供应商
企业资信
客户留言
联系我们
您的当前位置:首页 > 新闻动态 > 公司新闻
新闻动态
公司新闻
行业资讯
公司新闻
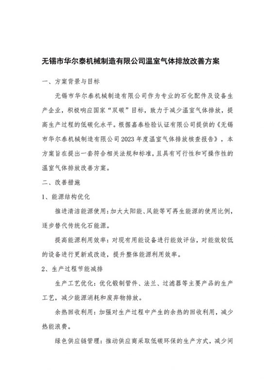
温室气体排放改善方案
点击数:856次 添加时间:2024-07-02 [
打印
] [
返回
] [
收藏
]
点击查看详情:
温室气体排放改善方案.pdf
版权所有:开云手机平台-开云(中国)
地址:江苏省无锡市胡埭工业园张舍路16号 电话:+86 510-85582317 85582360 传真:+86 510-85582628
网址:themudflats.com 邮箱:huaertai@126.com / sales@themudflats.com
备案号:
技术支持:
九州官方网站-九州jiuzhou(中国)
心博官方网页版_心博xinbo(中国)
好博官方网站_好博(中国)股份有限公司
心博网页版_心博(中国)
leyu.乐鱼(中国)官方网站
ky体育(中国)官方网站
G22恒峰-官方网站
恒峰g22登录入口官网
BG视讯·(中国区)官方网站